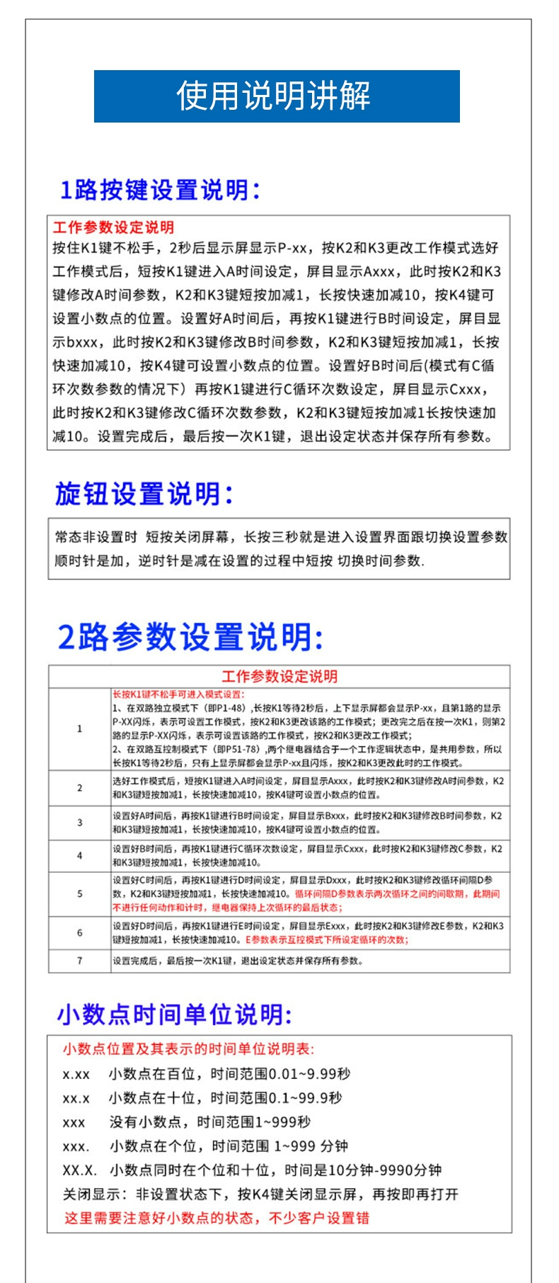
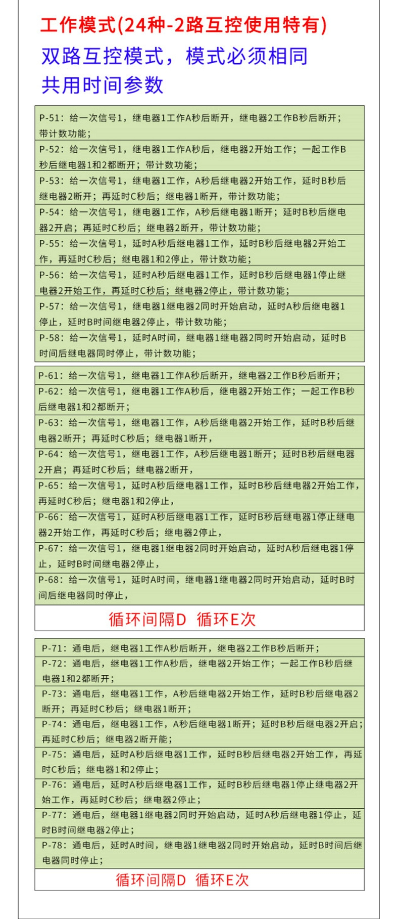
DZYJ delay time relay module 5V12V24V timing programmable optocoupler isolation pulse cycle power off trigger delay relay module 12v with shell
140.00تومان
- Stock: In Stock
- Model: j10119122546759
Create unlimited custom product blocks and display them in accordions or tabs or open blocks. Each block can be assigned to all products at once or specific products according to advanced criteria.
Create unlimited custom product blocks and display them in accordions or tabs or open blocks. Each block can be assigned to all products at once or specific products according to advanced criteria.












