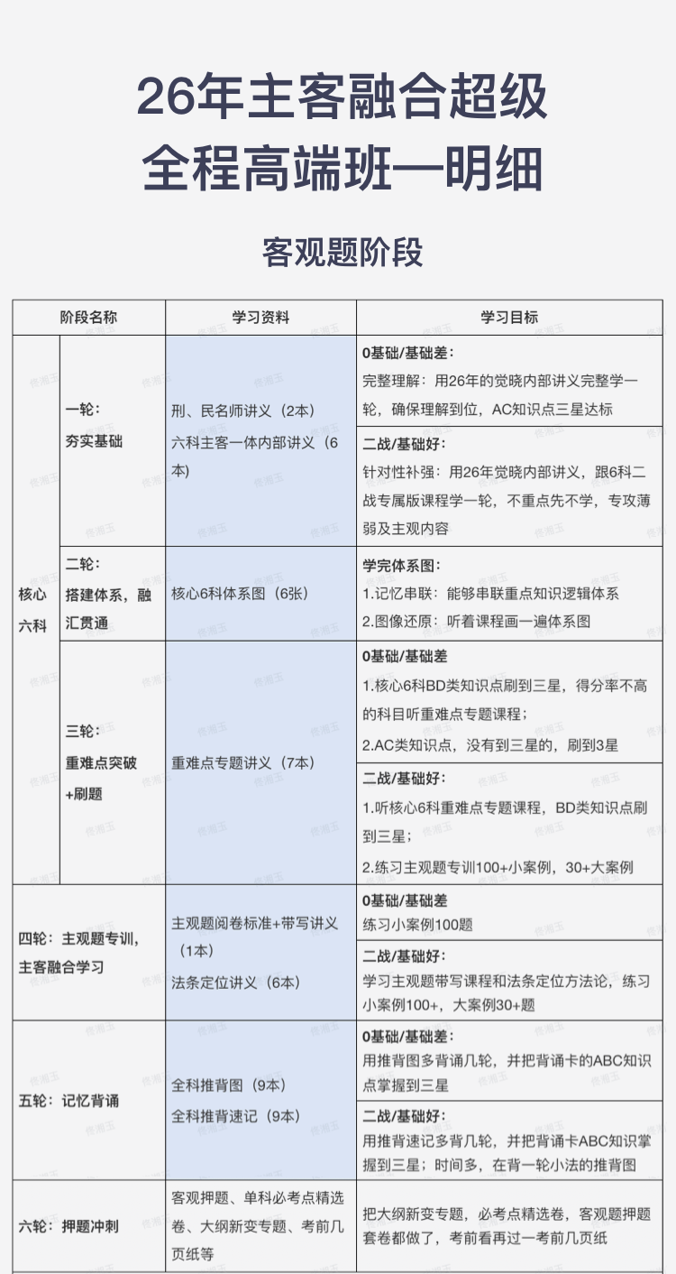
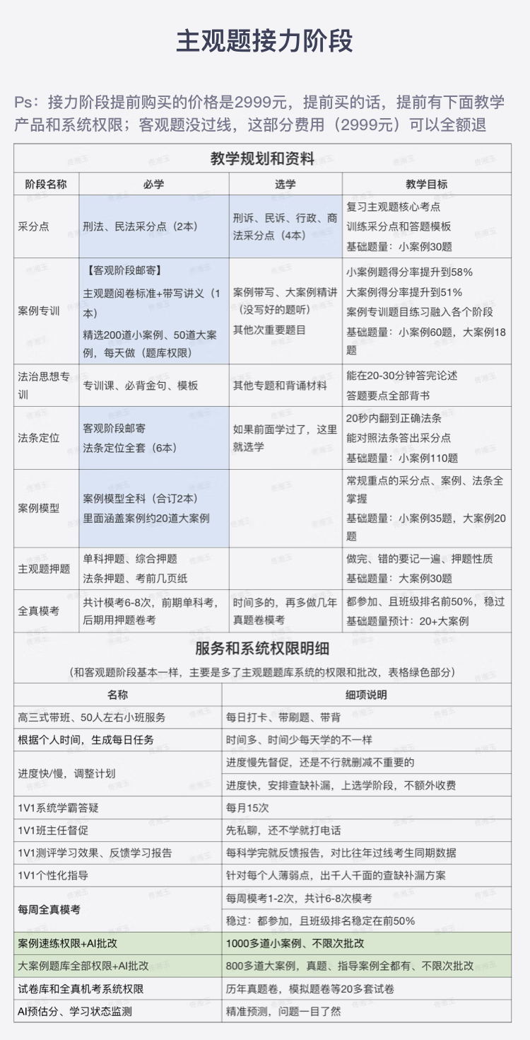
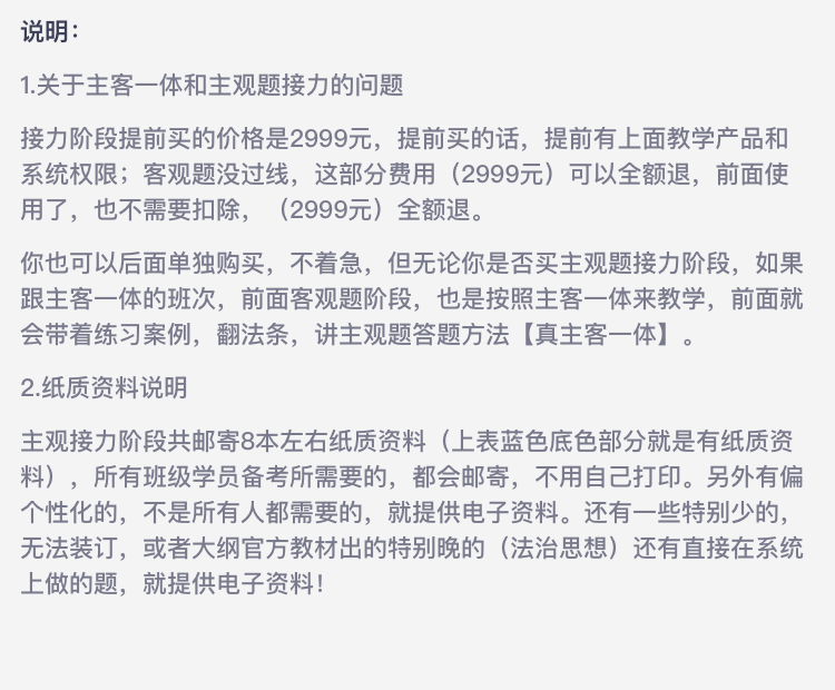
Juexiao Law Examination 2026 Subjective and Objective Questions Vocational Judicial Examination Complete Materials Four Gold High-End Super Full Course Super Full Course (Including Relay)
82,232.00تومان
- Stock: In Stock
- Model: j10184314950465
Create unlimited custom product blocks and display them in accordions or tabs or open blocks. Each block can be assigned to all products at once or specific products according to advanced criteria.
Create unlimited custom product blocks and display them in accordions or tabs or open blocks. Each block can be assigned to all products at once or specific products according to advanced criteria.






































